About Us

Home > About Us >Profile

Profile

    Overview
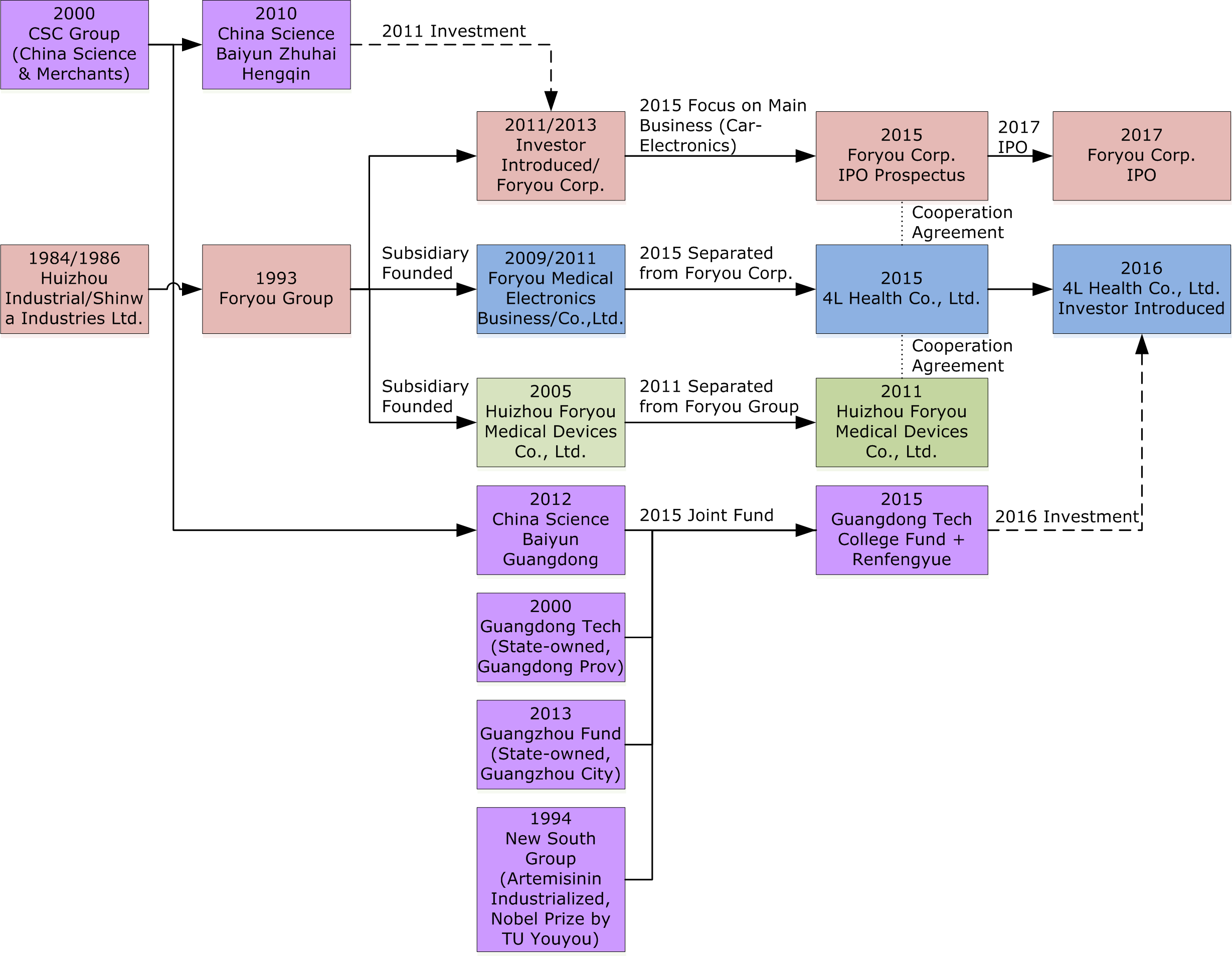
             4L Health Co., Ltd. & Foryou Medical Electronics Co., Ltd. were transformed from the Medical Electronics Business of Foryou Group, which is one of the leading conglomerates engaged in R&D and manufacturing of electronics products in China.
             4L Health achieved the 1st CE & ISO13485 Certificates of NPWT system in China (by TÜV SÜD), and obtained the 1st US FDA 510(k) clearance and the 1st US FDA site audit pass of NPWT device in China.
             As the President Company of HZMD (Huizhou Association of Medical Devices) and Tsinghua Univ. Alumni Enterprise, with 21 years experiences in medical devices as well as 31 years in electronics systems, and with the world's leading NPWT technology and its IP Portfolio, we are devoted to developing best price-performance NPWT system.
             FORYOU NPWT, FOR YOUR NPWT.
             4L: FOR LIFE, FOR LOVE.

    Milestones
             1. Solid Foundation
             1986, Foryou Group’s predecessor, Shinwa Industries Ltd. started.
             1993, Foryou Group was formally established.
             1996, Medical business, Foryou Group started. Medical Absorbable Suture was successfully developed by Holycon Medical Products Co., Ltd., which is recognized as a National Torch Plan project.
             2005, Foryou Medical Devices Co. Ltd. was established, specialized in absorbable biological material, hemostatic material, and wound dressing.
             2009, Foryou Group ranked Top 20 Electronic & Information Enterprise of China with $1.75 billion annual revenue.
             2. Preliminary Exploration
             2009, Medical Electronics Business, Foryou Group was established, and NPWT project was started.
             2010, Foryou NPWT device was launched, as well as the World’s Leading IP Portfolio.
             3. Independent Company
             2011, Foryou Medical Electronics Co., Ltd. was founded during Foryou Group’s restructuring.
             2012, Foryou Medical Electronics achieved the 1st CE & ISO13485 Certificates of NPWT system in China (by TÜV SÜD).
             2013, Foryou Medical Electronics obtained the 1st US FDA 510(k) clearance and the 1st US FDA site audit pass of NPWT device in China.
             2015, Foryou Medical Electronics transformed to 4L Health Co., Ltd., with the certificates continuing, as well as the partnerships and collaborations with Foryou sister companies.
             2016, 4L Health Co. Ltd. reached agreement on investments with PE companies under Guangdong Technology Financial Group, Guangzhou Fund, New South Group (with Artemisinin Industrialized and Nobel Prize won by Prof. TU Youyou), CSC Group (China Science & Merchants Investment Management Group), and other investors.

    History



    Related Links
             FOR LIFE, FOR LOVE - Interview with 4L Health Colleagues
             励精图治 饮水思源——清华博士的创业梦想

Copyright © 4L Health Co., Ltd. & Foryou Medical Electronics Co., Ltd. All Rights Reserved.